自从云计算问世以来,技术不断创新,从虚拟化到容器,再到弹性伸缩,推动信息技术不断突破。近年来,随着数字化转型加速,企业对高效率、低成本的计算方案需求剧增。根据Gartner报告,全球云市场规模已突破4000亿美元,年增长率持续保持两位数,显示出云计算的巨大潜力。在这场持续变革中,Serverless计算作为一种新的架构理念,正逐渐成为行业焦点。它不仅提升了资源利用率,还极大地降低了运维成本,被视为未来云计算的核心方向之一。随着技术的不断成熟,Serverless带来的创新与挑战也逐步显现,值得我们深入探讨。

当前云计算的快速发展带来了庞大的能源消耗。据统计,全球数据中心的能耗约占全球能源的1%至1.5%,每年耗能增长达12%。此外,IT支出中超过50%的预算用于云服务,企业在云资源上的支出预计将在未来五年持续增长3倍。虽然云计算带来了极大的便利,但也带来了“云资源浪费”问题。许多企业资源未能被充分利用,导致能源效率低下,加重了环境负担。与此同时,云平台的高能耗也引发了公众对绿色IT的关注。正是在这样的背景下,绿色、低能耗的解决方案成为行业迫切需求,Serverless应运而生,以期在降低成本的同时实现可持续发展。
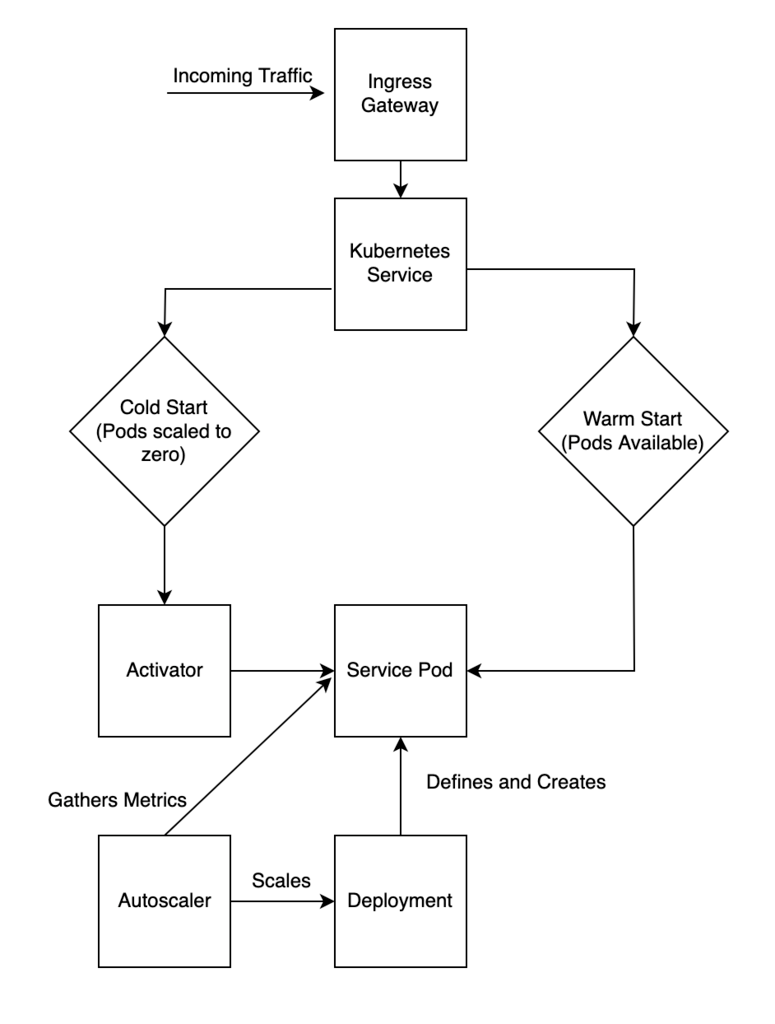
Serverless架构,亦称无服务器计算,强调由云服务提供商全权管理底层基础设施,开发者专注于业务逻辑。在实际应用中,它实现了“事件驱动”模型,根据需求动态分配计算资源,极大地提升了资源利用率。据IDC数据显示,到2025年,预计60%的新应用将采用Serverless架构。在技术层面,借助于函数即服务(FaaS)、自动弹性伸缩、无状态计算等技术手段,Serverless模式使应用部署变得前所未有的迅速和高效。例如,AWS Lambda由2014年推出,已成为市场领先的Serverless平台。同时,多数企业在采用Serverless后,IT运营成本降低了30%以上,交付周期缩短至原来的半数。如此巨大的优势,预示着Serverless将引领云计算迈入一个全新的时代。
Serverless应用已在多个行业展现出强大生命力。在互联网行业,快速响应的电商平台通过Serverless架构实现高峰期弹性扩容,确保用户体验不受影响。在金融行业,银行采用Serverless进行风险控制与数据分析,有效降低了成本和响应时间。在制造业,企业利用Serverless处理工业传感器数据,实现实时监控与智能预警。例如,某汽车制造商通过Serverless平台,优化了供应链管理,提升了生产效率。据IDC报告,2022年全球使用Serverless的企业中,超过70%的企业表示在某些业务场景中已实现全面应用。未来,随着技术的不断成熟,Serverless的行业赋能潜力将持续释放。

尽管Serverless带来了诸多优势,但也面临技术和管理上的挑战。如冷启动延迟、状态管理复杂、成本控制难度增加等问题亟待攻克。此外,持续增长的资源调用频次,也考验云平台的基础设施韧性。更为关键的是,如何实现“绿色Serverless”成为行业新课题。加强异地多云和区域部署,优化函数调用效率,提升能耗管理水平,是未来的发展方向。专家指出,“绿色计算不仅关系企业的社会责任,也影响整个行业的可持续性。”随着技术演进和行业标准的制定,Serverless有望在绿色、智能化方面取得突破,真正带领云计算走向绿色未来。
随着企业数字化转型需求不断深化,Serverless作为云计算的重要发展方向,将在降低成本、提升效率、促进绿色发展等方面持续发力。未来,技术创新、生态合作和标准制定,将共同驱动Serverless架构的普及与优化。可以预见,Serverless不仅仅是技术的变革,更代表着一种全新的行业生态和商业模式。让我们共同期待,云计算在Serverless的引领下,开启更加高效、绿色、智能的未来新篇章。